洛阳汇丰·凤山老年公寓
洛阳汇丰·凤山老年公寓成立于2010年,建筑面积4924㎡,现有72个房间,床位150张,主要接收自理、半自理、失能老人入住,目前,入住率达90%左右,是我县头一家高标准的养老公寓。
凤山老年公寓座落在县城凤山生态园内,是一所公益性的、为老年人提供度假、休闲、养生的服务机构。
凤山老年公寓不同于一般概念上的社会敬老院和养老中心,是老年人老有所养、老有所学、老有所乐的幸福居住场所。

洛阳养老院费用,洛阳养老院一个月多少钱一个月
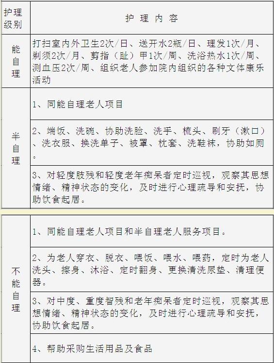
洛阳市涧西区馨乐园养老院
公寓为以优美的环境和亲人般的关爱为老年人提供度假疗养、生活护理、医疗、康复训练、养生保健等服务,可根据入住需求提供从日托到长期疗养等服务,生活护理项目如下:


洛阳养老院费用,洛阳养老院一个月多少钱一个月
光大百龄帮·君澜湾养老服务中心
1号线至夹马营地铁站,向东南997米即是
自驾路线:
导航搜索《光大百龄帮·君澜湾养老服务中心》,位于河南省洛阳市瀍河区九都路君澜湾小区41号楼2层
周边:
距离洛阳市第一人民医院1.2公里
距离丝绸之路公园846米

洛阳养老院费用,洛阳养老院一个月多少钱一个月
洛阳市老年护理院
提供优质高效的服务是建立对老人全方位的了解和跟踪上, 从一开始就对入住老人建立档案,根据不同需求确立护理方案,详细掌握老人的身体状况和心里,使 的服务更具有对性。
在饮食上, 聘请了专业厨师,更加注意老人的饮食均衡,营养搭配和品种调剂,同时还要根据老人的不同需求,在饮食机构允许的条件下满足不同老人的品味,开设“大伙十小灶”的灵活供餐机制,组织节日会餐,团圆饭等措施,把从前的“做啥吃啥”改变为“吃啥做啥”使老年人吃出健康,吃出好心情。

洛阳养老院费用,洛阳养老院一个月多少钱一个月
洛阳偃师市养安居老人之家
自驾路线:
河南省洛阳市偃师市文化南路英皇幼儿园对面
或百度地图搜索“偃师市养安居老人之家”
周边:
距偃师高中340米
距中成外国语学校200米
距偃师市人民医院840米
距偃师市东方医院520米

洛阳养老院费用,洛阳养老院一个月多少钱一个月
洛阳养老院费用,洛阳养老院一个月多少钱一个月(2026年04月),感兴趣的长者拨打:电话:400-8778562 了解具体收费/预约参观!
推荐:洛阳养老院排名、价格表。
特别提醒:文章收集整理于网络,若出现排名、价格等仅供参考,实际情况以官网为准,部分文章摘抄于网络,若有侵权请联系我们删除!







